本ページのところどころで私が作ったモノの写真を載せています。こまごま作っているのですが、作ったモノを完成させるという気がなくて、その場使えれば良い思ってしまうため、整理して来ませんでした。この際、捨てるモノは捨てるつもりで整理していこうと思います。アナログ回路の知識はほとんどありません。検索して見つかった回路図をそのままというか、動作すれば良い、手持ちの部品で作りたいと思い多少デフォルメして使っています。また半田付けは接続できていればOKで、”きれい”とはいい難いかもしれません。どの程度参考になるかは不明です。



Raspberry Pi Pico のプログラム書込み機能付
リセットスイッチ

2022.09.12

Raspberry Pi Picoにプログラムは何度も書き換えようとすると面倒になることがあります。プログラムを書き込みたい時は、USBケーブルを刺して電源を入れる際に、リセットスイッチが押したままにします。Picoはリセットスイッチを離すと"RPI-RP2"というフォルダーとして認識されます。これに、プログラムのファイル(拡張子.sf2)をドラックすることで書き込み完了、"RPI-RP2"は自然とアンマウントして、Picoはリセットし、プログラムが起動します。もう一回書き直そうとすると、USBケーブルを抜いて電源を落とし、もう一度リセットスイッチを押しながらUSBケーブルを刺しなおサイトなりません。

USBケーブルの抜き差しは面倒なので、USBケーブルを刺したまま開発を進められないかネットを調べていたところ、「Raspberry Pi Pico 用リセットスイッチ基板」なるブログの記事を見つけ、 そのまま回路を手持ちの部品で追加してみました。


Amazon Freenove Raspberry Pi Pico

Freenove Raspberry Pi Pico (Arduino IDE と互換性あり) はんだ付け済みヘッダー、開発ボード、Python C Java コード、詳細なチュートリアル、サンプル プロジェクト

Amazonアソシエイト

回路図中のTP6という端子はPicoの裏面にあります。

基板上のスイッチを長押しすると、Picoは"RPI-RP2"として認識され大変便利に利用することができます。


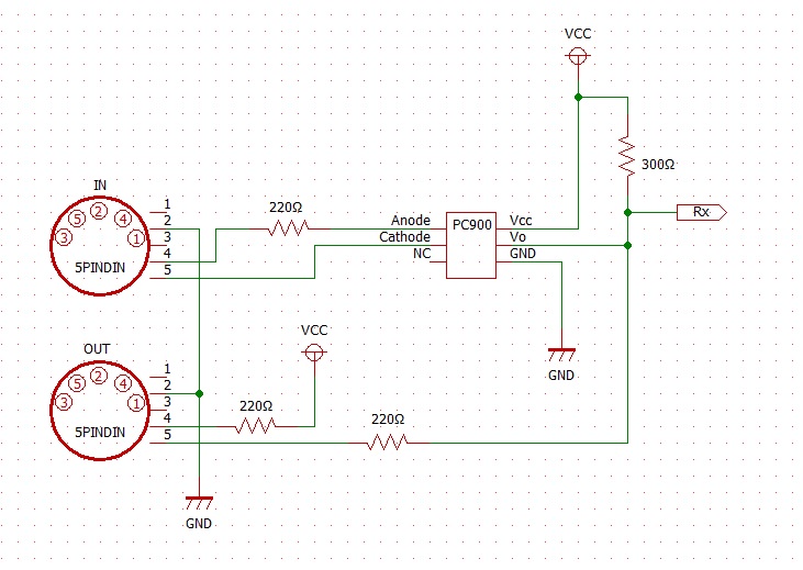
2系統MIDI-IN-OUT

2022.05.22

2本のUSB-MIDIケーブルで、2台のPCを2本の次のようなUSB-MIDIインターフェースでつなごう、という制作物です。あまり役立つ場面は無いかもしれません。私はWeb MIDIのアプリケーションを試す時に、一台のPCでアプリケーションを、もう一台でSend and Receiveを動作させてチェックをしていました。

Amazon Roland UM-ONEmk2

Roland ローランド MIDIインターフェイス UM-ONEmk2

Amazonアソシエイト